首页
关于我们
团队介绍
专业领域
行业领域
代表案例
律所动态
联系我们
首页
关于我们
团队介绍
专业领域
行业领域
代表案例
律所动态
联系我们
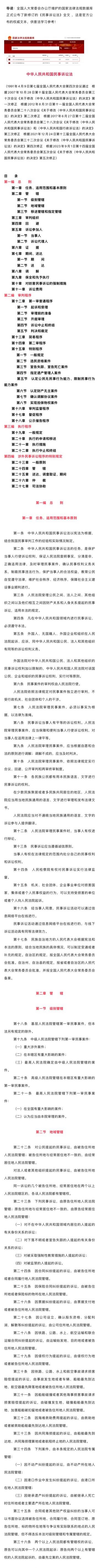
刚刚!官方公布:中华人民共和国民事诉讼法(全文),2024年1月1日起施行!
2023-11-02
3
[摘要]
共同的时光让我们连接在一起(代特资所开业贺词)
执行中两种不同的结案方式——终结执行与终结本次执行程序
特资律师事务所
沪ICP备2023003400号-1